Product Summary
The LT1085CK is a positive adjustable regulator designed to provide 3A, 5A and 7.5A with higher efficiency than currently available devices. All internal circuitry is designed to operate down to 1V input to output differential and the dropout voltage is fully specified as a function of load current. The applications of the LT1085CK include High Efficiency Linear Regulators, Post Regulators for Switching Supplies, Constant Current Regulators, Battery Chargers.
Parametrics
LT1085CK absolute maximum ratings: (1)Power Dissipation: Internally Limited; (2)Input Voltage: 30V; (3)Operating Input Voltage, 3.3V, 3.6V Devices: 20V; 5V Devices: 20V; 12V Devices: 25V; (4)Storage Temperature Range: -65℃ to 150℃; (5)Lead Temperature (Soldering, 10 sec): 300℃.
Features
LT1085CK features: (1)Three-Terminal 3.3V, 3.6V, 5V and 12V; (2)Output Current of 3A, 5A or 7.5A; (3)Operates Down to 1V Dropout; (4)Guaranteed Dropout Voltage at Multiple Current Levels; (5)Line Regulation: 0.015%; (6)Load Regulation: 0.1%; (7)100% Thermal Limit Functional Test; (8)Adjustable Versions Available.
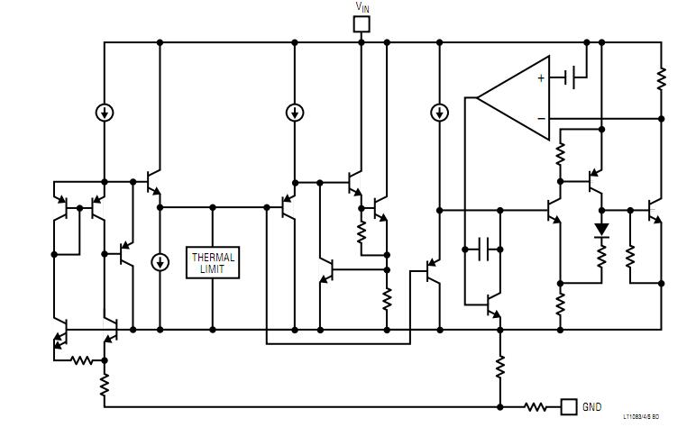
Diagrams

| Image | Part No | Mfg | Description | ![]() |
Pricing (USD) |
Quantity | ||||
|---|---|---|---|---|---|---|---|---|---|---|
![]() |
![]() LT1085CK-12 |
![]() Linear Technology |
![]() IC LDO REG 3A 12V TO-3-2 |
![]() Data Sheet |
![]() Negotiable |
|
||||
![]() |
![]() LT1085CK-5 |
![]() Linear Technology |
![]() IC LDO REG 3A 5V TO-3-2 |
![]() Data Sheet |
![]() Negotiable |
|
||||
(China (Mainland))









