Product Summary
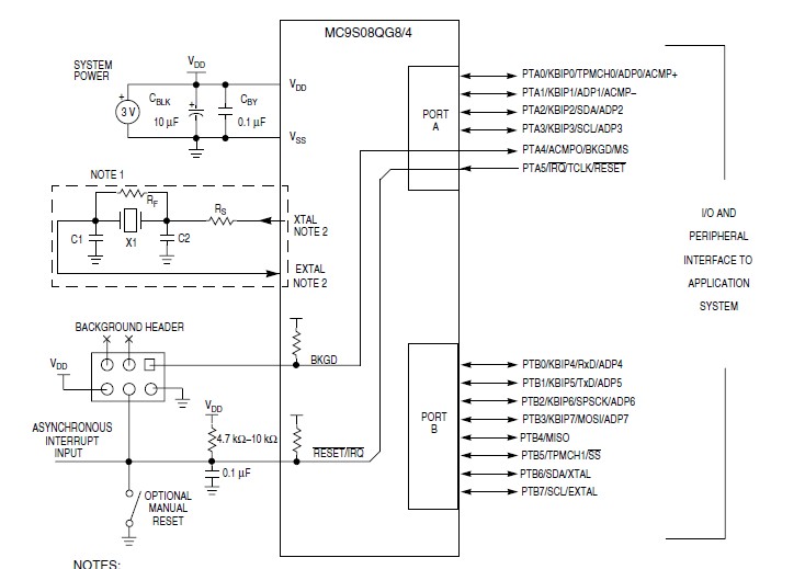
The MC9S08QG8CDTE is an 8-bit HCS08 central processor unit. The MC9S08QG8CDTE uses the enhanced HCS08 core and are available with a variety of modules, memory sizes, memory types, and package types. Refer to Table 1-1 for features associated with each device in this family.
Parametrics
MC9S08QG8CDTE absolute maximum ratings: (1) Supply voltage VDD: –0.3 to +3.8 V; (2) Maximum current into VDD IDD: 120 mA; (3) Digital input voltage VIn: –0.3 to VDD + 0.3 V; (4) Instantaneous maximum current Single pin limit (applies to all port pins)1, 2, 3 ID: ± 25mA; (5) Storage temperature range Tstg: –55 to 150°C.
Features
MC9S08QG8CDTE features: (1) 20-MHz HCS08 CPU (central processor unit); (2) HC08 instruction set with added BGND instruction; (3) Background debugging system; (4) Support for up to 32 interrupt/reset sources; (5) SCI — Serial communications interface modulewith option for 13-bit break capabilities; (6) SPI — Serial peripheral interface module; (7) IIC — Inter-integrated circuit bus module.
Diagrams

| Image | Part No | Mfg | Description | ![]() |
Pricing (USD) |
Quantity | ||||||||||||
|---|---|---|---|---|---|---|---|---|---|---|---|---|---|---|---|---|---|---|
![]() |
![]() MC9S08QG8CDTE |
![]() Freescale Semiconductor |
![]() 8-bit Microcontrollers (MCU) 20mhz 8bit CPU |
![]() Data Sheet |
![]()
|
|
||||||||||||
![]() |
![]() MC9S08QG8CDTER |
![]() Freescale Semiconductor |
![]() 8-bit Microcontrollers (MCU) CONSUMER ROO 9S08QG |
![]() Data Sheet |
![]()
|
|
||||||||||||
(China (Mainland))









