Product Summary
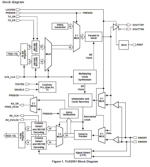
The TLK2501IRCP is a transceiver which is used in ultrahigh-speed bidirectional point-to-point data transmission systems. The TLK2501IRCP supports an effective serial interface speed of 1.5 Gbps to 2.5 Gbps, providing up to 2 Gbps of data bandwidth. The TLK2501IRCP is pin-for-pin compatible with the TLK2500.
Parametrics
TLK2501IRCP absolute maximum ratings: (1)Supply voltage, VDD: -0.3 to 3 V; (2)Voltage range at TXD, ENABLE, GTX_CLK, TX_EN, TX_ER, LOOPEN, PRBSEN, LCKREFN: -0.3 to 4 V; (3)Voltage range at any other terminal except above: -0.3 to VDD+0.3 V; (4)Storage temperature, Tstg: -65℃ to 150℃; (5)Electrostatic discharge: HBM:3 KV, CDM:1.5 KV; (6)Characterized free-air operating temperature range, TA: -40℃ to 85℃; (7)Lead temperature 1,6 mm (1/16 inch) from case for 10 seconds: 260℃.
Features
TLK2501IRCP features: (1)Hot-Plug Protection; (2)1.5 to 2.5 Gigabits Per Second (Gbps) Serializer/Deserializer; (3)High-Performance 64-Pin VQFP Thermally Enhanced Package (PowerPAD.); (4)2.5-V Power Supply for Low Power Operation; (5)Programmable Voltage Output Swing on Serial Output; (6)Interfaces to Backplane, Copper Cables, or Optical Converters; (7)Rated for Industrial Temperature Range.
Diagrams

| Image | Part No | Mfg | Description | ![]() |
Pricing (USD) |
Quantity | ||||||||||||
|---|---|---|---|---|---|---|---|---|---|---|---|---|---|---|---|---|---|---|
![]() |
![]() TLK2501IRCP |
![]() Texas Instruments |
![]() Ethernet ICs 1.5 to 2.5 Gbps Transceiver |
![]() Data Sheet |
![]()
|
|
||||||||||||
![]() |
![]() TLK2501IRCPG4 |
![]() Texas Instruments |
![]() Ethernet ICs 1.5 to 2.5 Gbps Transceiver |
![]() Data Sheet |
![]()
|
|
||||||||||||
![]() |
![]() TLK2501IRCPRG4 |
![]() Texas Instruments |
![]() Ethernet ICs 1.5 to 2.5 Gbps Transceiver |
![]() Data Sheet |
![]()
|
|
||||||||||||
![]() |
![]() TLK2501IRCPR |
![]() Texas Instruments |
![]() Ethernet ICs 1.5 to 2.5 Gbps Transceiver |
![]() Data Sheet |
![]()
|
|
||||||||||||
(China (Mainland))









