Product Summary
The XPT4809MS is a class AB dual audio power amplifier. Each channel can provide 105mW of average power (5V operating voltage, 16Ω load, THD + N = 0.1%) within the audio range, total harmonic distortion + noise is less than 0.1% (20Hz to 20KHz).
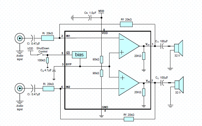
Simple the XPT4809 application circuit, only a very small number of peripheral devices; XPT4809 output does not require bootstrap capacitors or snubber networks, MSOP, SOP package to save the circuit area, ideal for mobile phones and mobile devices with low voltage, low-power applications. The XPT4809MS into sleep mode by controlling, thereby reducing power consumption; XPT4809 has an internal thermal shutdown protection mechanism. XPT4809 job stability, the gain-bandwidth product of up to 2.5MHz, and unity-gain stable. The feedback resistor external gain configuration by external gain-setting resistors to facilitate their application.
Parametrics
XPT4809MS absolute maximum ratings: (1)Supply voltage 1.8-6V; (2)Storage Temperature -65 to +150oC; (3)Input voltage-0.3V; (4)Resistance to ESD voltage HBM 2000V/MM 200V; (5)Thermostat typical values is +150oC; (6)Recommended operating temperature -40 to +85oC; (7)Recommended operating voltage 2.0-5.5V; (8)Soldering temperature 215oC within 10 seconds.
Features
XPT4809 Features: (1)High power supply rejection ratio (PSRR), 217Hz and 1KHz to achieve 70dB; (2)16Ω load, the output power of 105mW, the noise and harmonic distortion (THD + N) <0.1% (f = 1KHz); (3)32Ω load, the output power of 70mW, the noise and harmonic distortion (THD + N) <0.1% (f = 1KHz); (4)Power-down mode leakage current is typically 0.4μA; (5)The package small MSOP8/SOP8 to packaging, to save the circuit area on electricity, power-down "crack" sound suppression; (6)Wide operating voltage range of 2.0V to 5.5V; (7)without self-bootstrap capacitor; (8)The unit-gain stable.
Diagrams

(China (Mainland))






